I think this will be the more reliable GPS car tracker , a cheap tracker which include a cheap old Nokia mobile Set N73 , any smart symbion mobile can be used ,
Main features are :
1). Get GPS coordinates any time you want.
2). Alert when some one open the Car door .
3). Can kill engine by specific key at once.
4). Can activate Car Horn while care hidden near by area.
4). confirmation received while car engine stopped by you.
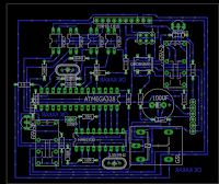
PCB + Code will be shared soon
Initial codes below
_____________________
The initial codes can be used as a arduino DTMF interface project
where you can ON/ OFF a LED simply by giving DTMF tone to the arduino. All digital pins were used . LED will be on pin # 3
LED will be ON when 6 # DTMF code received , 4 bit Binary code of 6 # will be ( 0 1 1 0 ).
Updated Codes



